17 岁高中生让马斯克叹服!Kimi"注意力残差"技术或重塑大模型架构
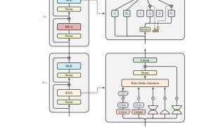
一篇论文,让马斯克公开点赞;一项技术,引发 AI 界集体思考。月之暗面 Kimi团队最新提出的"注意力残差"(Attention Re ...
一篇论文,让马斯克公开点赞;一项技术,引发 AI 界集体思考。月之暗面 Kimi团队最新提出的"注意力残差"(Attention Re ...
近日,大模型初创公司 Kimi(月之暗面)发布的最新技术论文《Attention Residuals: Rethinking depth-wise aggregation ...